Архитект Дизайн - продажа лицензионного программного обеспечения
лицензионное программное обеспечение

8 (495) 845-20-40Москва

8 (812) 615-81-20Санкт-Петербург

8 (800) 505-05-40Россия (звонок бесплатный)

  Каталог     Корзина Корзина   Акции!  
Поиск  
20.11.2025

nanoCAD Механика PRO 2.0: новые возможности для машиностроительного проектирования

Программный продукт nanoCAD Механика PRO 2.0 представляет собой комплексное решение, призванное повысить производительность, точность и удобство работы инженеров-конструкторов. Новая версия содержит обширный функционал для проектирования емкостного оборудования, что особенно востребовано на предприятиях нефтеперерабатывающей и нефтехимической промышленности.

Что нового в nanoCAD Механика PRO 2.0

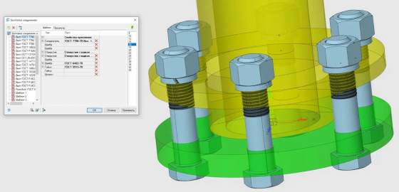
Болтовые соединения

Инструмент Болтовые соединения (mcjoint) позволяет автоматизированно проектировать стандартные крепёжные узлы. Он создает как отдельные соединения, так и массивы болтов, винтов и шпилек по ГОСТ и ISO, автоматически подбирая длину деталей, создавая отверстия и формируя комплект крепежа, включая гайки и шайбы. Возможна ручная настройка параметров и шаблонов соединений.

Инструмент Болтовые соединения

Сосуды и аппараты

Специализированный инструмент для 3D-проектирования сосудов и аппаратов. В едином диалоге доступны все основные элементы: обечайки, днища, штуцеры, люки, фланцы и опоры. Добавлены функции формирования геометрии сварных и штампованных переходов, установка нескольких опор массивом и расширенное управление штуцерами и люками.

Фланцевые соединения

Инструмент для построения фланцевых соединений, обеспечивающий автоматическое создание комплектов фланцев, прокладок и болтовых соединений. Поддерживаются различные типы уплотнительных поверхностей: плоские, шип-паз и выступ-впадина. В базе элементов представлены крепёжные детали по ОСТ и ГОСТ.

Трубопроводы 3D

Модуль проектирования трубопроводов, реализованный в виде мастера, обеспечивающего автоматическую прокладку трасс и расстановку арматуры.

Поддерживаются различные типы трубопроводов: сварные, конические, резьбовые, с развальцовкой. Для каждого типа используется соответствующая узловая арматура, также трассы могут создаваться в декартовой и полярной системах координат с возможностью интерактивного редактирования.

Инструмент Мастер проектирования трубопроводов

2D-эскиз

  • Добавлены справочные размеры, не влияющие на геометрию и отображающие актуальные параметры эскиза.
  • Реализован новый элемент Паз (SLOT) с четырьмя типами прорезей – прямыми и дуговыми, с центрированием или по точкам.
  • В команде Проецировать на эскиз (PSPROJ) теперь поддерживаются криволинейные поверхности.
  • Внедрена новая команда Проецировать силуэт тела (PSPROJSOLID) для формирования контуров 3D-тел.

3D-моделирование

  • Введена команда Оболочка (MC3DTHICKNESS) для создания тонкостенных тел из сплошных моделей.
  • Добавлена опция создания тонкостенных элементов для операций Выдавливание, Вращение, Вытягивание по траектории.
  • Команды Фаска и Скругление теперь поддерживают включение в линейные и круговые массивы.
  • Реализована возможность создания центральной плоскости между непараллельными гранями в команду построения рабочих плоскостей.
  • Внедрены выбор плоскости построения, новые точки вставки и автоматическое именование объектов в истории построений для элементарных тел.

Листовой металл

  • Линии сгиба на развертках приведены в соответствие требованиям ГОСТ.
  • Команда Жалюзи дополнена проверкой допустимых значений и взаимосвязанных параметров.
  • Добавлена автоматическая проверка корректности геометрии при построении завальцовок.

Работа с растровыми изображениями

Появилась новая вкладка Растр, обеспечивающая загрузку, редактирование и обработку растровых подложек без использования внешних программ.
Поддерживаются регулировка яркости, контрастности, прозрачности, обрезка изображения и полуавтоматическая векторизация линий. Функционал особенно полезен при оцифровке бумажных чертежей и архивных материалов.

Интерфейс и инструменты

  • Добавлены панели управления вспомогательной геометрией и ограничивающей призмой.
  • Введены инструменты выбора по каркасу и по граням.
  • В истории построений автоматически формируются папки Эскизы и Рабочая геометрия.
  • Обновлена строка состояния: текстовые параметры заменены на иконки режимов.

Инструмент Управления призмой

Анализ и совместимость

  • Расширена команда Массовые характеристики (MASSPROP) – теперь можно анализировать группы тел и получать результаты с указанием единиц измерения.
  • Добавлена поддержка импорта форматов Autodesk Inventor (.ipt, .iam), SOLIDWORKS (.sldprt, .sldasm), Siemens NX (.prt, .asm) и PTC Creo (.prt, .asm).

Бесплатная пробная версия

Перед принятием решения о покупке протестируйте все функции nanoCAD Механика PRO бесплатно – доступ к полному функционалу предоставляется на 30 дней. 

Купить nanoCAD Механика PRO

Политика лицензирования предусматривает приобретение постоянных или временных (сроком на один, два или три года) локальных и сетевых лицензий. Установка Платформы nanoCAD не требуется.

Квалифицированное, быстрое и приветливое обслуживание, что может быть лучше? Спасибо.
Сергей Костромин, Зам. директора по тех. обеспечению ООО "Стройэнерго", г. Мурманск
Все отзывы
Консультации и прием заказов:

(495) no skype addon845-20-40, (812) no skype addon615-81-20
8-800-505-05-40 (бесплатный звонок)

info@architect-design.ru

Консультации и прием заказов в мессенджерах:
Все контакты

Нас рекомендуют:
Для увеличения нажмите на картинку Для увеличения нажмите на картинку
Посмотреть все рекомендательные письма
Что о нас говорят Клиенты?
16.01.2026
Максим, г. Вологда
От всей души благодарю за возможность приобретения профессионального программного обеспечения простым человеком без необходимости открывать ИП. Спасибо Анастасии Кузнецовой за то, что доставка состоялась до новогодних каникул. Если в будущем понадобится приобрести лицензионное ПО, надеюсь, что оно будет в каталоге "Архитект Дизайн".
17.09.2025
Дмитрий, г. Тула
Оперативно и компетентно решили мою проблему с покупкой программного комплекса СМАРТ ЛЭП. Спустя неделю установил. Все работает. Отдельное спасибо Кузнецовой Анастасии за отзывчивость!
01.09.2025
Роман ИП Руденок, г. Артем
Спасибо Анастасии Кузнецовой с компании Архитект Дизайн, проконсультировала и помогла в подборе ПО и отправке, все пришло в время.

Все отзывы >>
Оставить свой отзыв о нашей работе >>
Посмотреть рекомендательные письма Клиентов >>

Доставка
Программное обеспечение может поставляться как физически, так и средствами электронной связи. Доставка продукта, бухгалтерских и юридических документов, сертификатов, бумажных лицензий и т.д. осуществляется бесплатно по всей территории Российской Федерации.
Сроки на поставку регулируются компаниями-производителями и транспортной службой и оговариваются в каждом случае отдельно. Сроки доставки после комплектации на нашем складе до любой точки РФ редко превышают 2-3 рабочих дня.
карта сайта  приглашаем агентов!